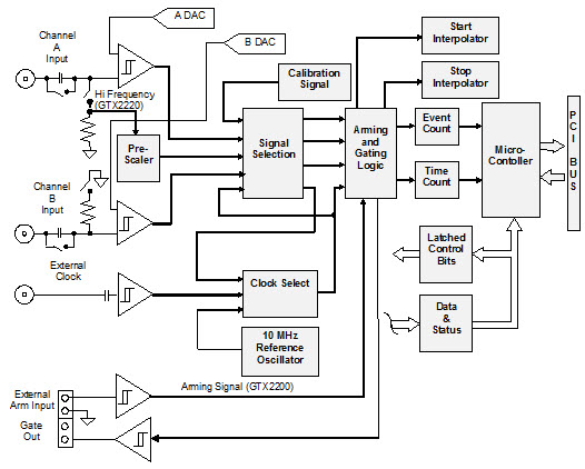
The block diagram below, GC2200/GTX2200 Block Diagram illustrates the GC2200/GTX2200 architecture. The board communicates with the host computer using the PCI interface. The software support package and application software sets the measurement operation mode, channel A and B settings as well as Pace mode and all other settings. The board has three BNC connectors on the front bezel for input channels A and B, and External Clock.

GC2200/GTX2200 Block Diagram