Install the GXPRES driver as described in the prior section.
Configure your PXI/PC system using PXI/PCI Explorer as described in the prior section.
Verify that all the components listed in the Packing List are present.
To reduce the risk of damage to the GX1164 board, the following precautions should be observed:
Leave the board in the anti-static bags until installation requires removal. The anti-static bag protects the board from harmful static electricity.
Save the anti-static bag in case the board is removed from the computer in the future.
Carefully unpack and install the board. Do not drop or handle the board roughly.
Handle the board by the edges. Avoid contact with any components on the circuit board.
|
Caution - Do not insert or remove any board while the computer is on. Turn off the power from the PXI chassis before installation. |
Install the board as follows:
1. Install first the GXPRES Driver as explain in the next section.
2. Turn off the PXI chassis and unplug the power cord.
3. Locate a PXI empty slot on the PXI chassis.
4. Place the module edges into the PXI chassis rails (top and bottom).
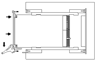
5. Carefully slide the PXI board to the rear of the chassis, make sure that the ejector handles are pushed out (as shown in the figure below).

Ejector handles position during module insertion
6. After you feel resistance, push in the ejector handles as shown in the figure below to secure the module into the frame.

Ejector handles position after module insertion
7. Tighten the module’s front panel to the chassis to secure the module in.
8. Connect any necessary cables to the board.
9. Plug the power cord in and turn on the PXI chassis.
Plug & Play operating systems such as Windows 9x, Me, Windows 2000 or XP (Not Windows NT) notify the user that a new board was found using the New Hardware Found wizard after restarting the system with the new board.
If another Marvin Test Solutions board software package was already installed, Windows will suggest using the driver information file: HW.INF. The file is located in your Program Files\Marvin Test Solutions\HW folder. Click Next to confirm and follow the instructions on the screen to complete the driver installation.
If the operating system was unable to find the driver (since the GXPRES driver was not installed prior to the board installation), you may install the GXPRES driver as described in the prior section, then click on the Have Disk button and browse to select the HW.INF file located in C:\Program File\Marvin Test Solutions\HW.
If you are unable to locate the driver click Cancel to the found New Hardware wizard and exit the New Hardware Found Wizard, install the GXPRES driver, reboot your computer and repeat this procedure.
The Windows Device Manager (open from the System applet from the Windows Control Panel) must display the proper board name before continuing to use the board software (no Yellow warning icon shown next to device). If the device is displayed with an error you can select it and press delete and then press F5 to rescan the system again and to start the New Hardware Found wizard.
Remove the board as follows:
1. Turn off the PXI chassis and unplug the power cord.
2. Locate a PXI slot on the PXI chassis.
3. Disconnect and remove any cables/connectors connected to the board.
4. Unscrew the module’s front panel screws
5. Push out the ejector handles and slide the PXI board away from the chassis.
6. Optionally - uninstall the GXPRES driver.