The GX3500 is available with a family of expansion modules used to support different logic levels:
GX3501 - 80 Channel TLL Buffer Expansion Card for GX3500. Each group of 40 channels can be configured with an on-board jumper to support TTL of LVTTL logic levels. Each channel can be configured to an input or output under software control. Together with the GX3500 the combined card is called GX3601.
GX3509 - 80 Channel Differential TLL Expansion Board for GX3500. Each channel can be configured as an output or input under software control via the GX3500's function calls. Together with the GX3500 the combined card is called GX3609.
GX3510 - 80 Channel mLVDS Buffer Expansion Board for GX3500. Together with the GX3500 the combined card is called GX3610.
GX3511 - 80 Channel LVDS Buffer Expansion Board for the GX3500. Together with the GX3500 the combined card is called GX3611.
GX3540 - ECL Expansion Board Expansion Board for GX3500, this board when combined with the GX3500 is also known as the GX3640. The GX3540 consists of 20 differential ECL drivers and 20 differential ECL receivers. Each channel can be accessed via software commands for use in static I/O applications. The board includes on-board terminators for each differential channel.
The following table describes the channel assignment and connections for the GX3501, GX3509, GX3510' GX3511 and GX3540 expansion boards. Differential signals are preceded by Hi for positive signals by Lo for negative signals, in turn they are followed by the User Signal Name or the connector pin in the User Connector or the Front Panel Connection. The GX3501 uses only the Hi signals from the differential pair when connecting to the user side.
The GX3540 uses user signals UIO_Axx (See Table: P11 Connector Pin Assignments) for the input channels and user signal UIO_Dxx for the output channels. User signals UIO Bxx (See Table: P10 Connector Pin Assignments) and UIO_Cxx are not used on the GX3540. The channels with the I/O Direction function are also not used.
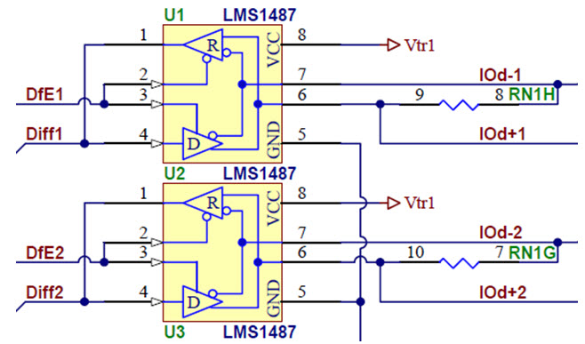
The following image shows differential channel 1 and 2. DfE1 (Flex I/O Channel 1) is I/O Data for channel 1 and Diff1 (Flex I/O Channel 2) is the I/O Direction control for channel 1, see Table: P11 Connector Pin Assignments.

Differential Channel Schematic
Flex I/O Channel |
Host Connector Pin |
Related User Channel |
Function |
Related User Signal Name |
User Connector Pin |
Front Panel Connection |
1 |
P9-2 |
1 |
I/O Data |
Hi A0,Lo A1 |
Hi P11-1,Lo P11-3 |
Hi J1-35,Lo J1-36 |
2 |
P9-4 |
1 |
I/O Direction |
|||
3 |
P9-6 |
2 |
I/O Data |
Hi A2,Lo A3 |
Hi P11-5,Lo P11-7 |
Hi J1-37,Lo J1-38 |
4 |
P9-8 |
2 |
I/O Direction |
|||
5 |
P9-10 |
3 |
I/O Data |
Hi A4,Lo A5 |
Hi P11-9,Lo P11-11 |
Hi J1-39,Lo J1-40 |
6 |
P9-12 |
3 |
I/O Direction |
|||
7 |
P9-14 |
4 |
I/O Data |
Hi A6,Lo A7 |
Hi P11-13,Lo P11-15 |
Hi J1-41,Lo J1-42 |
8 |
P9-16 |
4 |
I/O Direction |
|||
9 |
P9-18 |
5 |
I/O Data |
Hi A8,Lo A9 |
Hi P11-17,Lo P11-19 |
Hi J1-43,Lo J1-44 |
10 |
P9-20 |
5 |
I/O Direction |
|||
11 |
P9-22 |
6 |
I/O Data |
Hi A10,Lo A11 |
Hi P11-21,Lo P11-23 |
Hi J1-45,Lo J1-46 |
12 |
P9-24 |
6 |
I/O Direction |
|||
13 |
P9-26 |
7 |
I/O Data |
Hi A12,Lo A13 |
Hi P11-25,Lo P11-27 |
Hi J1-47,Lo J1-48 |
14 |
P9-28 |
7 |
I/O Direction |
|||
15 |
P9-30 |
8 |
I/O Data |
Hi A14,Lo A15 |
Hi P11-29,Lo P11-31 |
Hi J1-49,Lo J1-50 |
16 |
P9-32 |
8 |
I/O Direction |
|||
17 |
P9-34 |
9 |
I/O Data |
Hi A16,Lo A17 |
Hi P11-33,Lo P11-35 |
Hi J1-51,Lo J1-52 |
18 |
P9-36 |
9 |
I/O Direction |
|||
19 |
P9-38 |
10 |
I/O Data |
Hi A18,Lo A19 |
Hi P11-37,Lo P11-39 |
Hi J1-53,Lo J1-54 |
20 |
P9-40 |
10 |
I/O Data |
|||
21 |
P9-42 |
11 |
I/O Data |
Hi A20,Lo A21 |
Hi P11-41,Lo P11-43 |
Hi J1-55,Lo J1-56 |
22 |
P9-44 |
11 |
I/O Direction |
|||
23 |
P9-46 |
12 |
I/O Data |
Hi A22,Lo A23 |
Hi P11-45,Lo P11-47 |
Hi J1-57,Lo J1-58 |
24 |
P9-48 |
12 |
I/O Direction |
|||
25 |
P9-50 |
13 |
I/O Data |
Hi A24,Lo A25 |
Hi P11-49,Lo P11-51 |
Hi J1-59,Lo J1-60 |
26 |
P9-52 |
13 |
I/O Direction |
|||
27 |
P9-54 |
14 |
I/O Data |
Hi A26,Lo A27 |
Hi P11-53,Lo P11-55 |
Hi J1-61,Lo J1-62 |
28 |
P9-56 |
14 |
I/O Direction |
|||
29 |
P9-58 |
15 |
I/O Data |
Hi A28,Lo A29 |
Hi P11-57,Lo P11-59 |
Hi J1-29,Lo J1-63 |
30 |
P9-60 |
15 |
I/O Direction |
|||
31 |
P9-62 |
16 |
I/O Data |
Hi A30,Lo A31 |
Hi P11-61,Lo P11-63 |
Hi J1-30,Lo J1-64 |
32 |
P9-64 |
16 |
I/O Direction |
|||
33 |
P9-66 |
17 |
I/O Data |
Hi A32,Lo A33 |
Hi P11-65,Lo P11-67 |
Hi J1-31,Lo J1-65 |
34 |
P9-68 |
17 |
I/O Direction |
|||
35 |
P9-70 |
18 |
I/O Data |
Hi A34,Lo A35 |
Hi P11-69,Lo P11-71 |
Hi J1-32,Lo J1-66 |
36 |
P9-72 |
18 |
I/O Direction |
|||
37 |
P9-74 |
19 |
I/O Data |
Hi A36, Lo A37 |
Hi P11-73,Lo P11-75 |
Hi J1-33Lo J1-67 |
38 |
P9-76 |
19 |
I/O Direction |
|||
39 |
P9-78 |
20 |
I/O Data |
Hi A38,Lo A39 |
Hi P11-77,Lo P11-79 |
Hi J1-34,Lo J1-68 |
40 |
P9-80 |
20 |
I/O Direction |
|||
41 |
P8-30 |
21 |
I/O Data |
Hi B0,Lo B1 |
Hi P10-1,Lo P10-3 |
Hi J3-35,Lo J3-36 |
42 |
P8-32 |
21 |
I/O Direction |
|||
43 |
P8-34 |
22 |
I/O Data |
Hi B2,Lo B3 |
Hi P10-5,Lo P10-7 |
Hi J3-37,Lo J3-38 |
44 |
P8-36 |
22 |
I/O Direction |
|||
45 |
P8-38 |
23 |
I/O Data |
Hi B4,Lo B5 |
Hi P10-9,Lo P10-11 |
Hi J3-39,Lo J3-40 |
46 |
P8-40 |
23 |
I/O Direction |
|||
47 |
P8-42 |
24 |
I/O Data |
Hi B6,Lo B7 |
Hi P10-13,Lo P10-15 |
Hi J3-41,Lo J3-42 |
48 |
P8-44 |
24 |
I/O Direction |
|||
49 |
P8-46 |
25 |
I/O Data |
Hi B8,Lo B9 |
Hi P10-17,Lo P10-19 |
Hi J3-43,Lo J3-44 |
50 |
P8-48 |
25 |
I/O Direction |
|||
51 |
P8-50 |
26 |
I/O Data |
Hi B10,Lo B11 |
Hi P10-21,Lo P10-23 |
Hi J3-45,Lo J3-46 |
52 |
P8-52 |
26 |
I/O Direction |
|||
53 |
P8-54 |
27 |
I/O Data |
Hi B12,Lo B13 |
Hi P10-25,Lo P10-27 |
Hi J3-47,Lo J3-48 |
54 |
P8-56 |
27 |
I/O Direction |
|||
55 |
P8-58 |
28 |
I/O Data |
Hi B14,Lo B15 |
Hi P10-29,Lo P10-31 |
Hi J3-49,Lo J3-50 |
56 |
P8-60 |
28 |
I/O Direction |
|||
57 |
P8-62 |
29 |
I/O Data |
Hi B16,Lo B17 |
Hi P10-33,Lo P10-35 |
Hi J3-51,Lo J3-52 |
58 |
P8-64 |
29 |
I/O Direction |
|||
59 |
P8-66 |
30 |
I/O Data |
Hi B18,Lo B19 |
Hi P10-37,Lo P10-39 |
Hi J3-53,Lo J3-54 |
60 |
P8-68 |
30 |
I/O Direction |
|||
61 |
P8-70 |
31 |
I/O Data |
Hi B20,Lo B21 |
Hi P10-41,Lo P10-43 |
Hi J3-55,Lo J3-56 |
62 |
P8-72 |
31 |
I/O Direction |
|||
63 |
P8-74 |
32 |
I/O Data |
Hi B22,Lo B23 |
Hi P10-45,Lo P10-47 |
Hi J3-57,Lo J3-58 |
64 |
P8-76 |
32 |
I/O Direction |
|||
65 |
P8-78 |
33 |
I/O Data |
Hi B24,Lo B25 |
Hi P10-49,Lo P10-51 |
Hi J3-59,Lo J3-60 |
66 |
P8-80 |
33 |
I/O Direction |
|||
67 |
P8-82 |
34 |
I/O Data |
Hi B26,Lo B27 |
Hi P10-53,Lo P10-55 |
Hi J3-61,Lo J3-62 |
68 |
P8-84 |
34 |
I/O Direction |
|||
69 |
P8-86 |
35 |
I/O Data |
Hi B28,Lo B29 |
Hi P10-57,Lo P10-59 |
Hi J3-29,Lo J3-63 |
70 |
P8-88 |
35 |
I/O Direction |
|||
71 |
P8-90 |
36 |
I/O Data |
Hi B30,Lo B31 |
Hi P10-61,Lo P10-63 |
Hi J3-30,Lo J3-64 |
72 |
P8-92 |
36 |
I/O Direction |
|||
73 |
P8-94 |
37 |
I/O Data |
Hi B32,Lo B33 |
Hi P10-65,Lo P10-67 |
Hi J3-31,Lo J3-65 |
74 |
P8-96 |
37 |
I/O Direction |
|||
75 |
P8-98 |
38 |
I/O Data |
Hi B34,Lo B35 |
Hi P10-69,Lo P10-71 |
Hi J3-32,Lo J3-66 |
76 |
P8-100 |
38 |
I/O Direction |
|||
77 |
P8-102 |
39 |
I/O Data |
Hi B36,Lo B37 |
Hi P10-73,Lo P10-75 |
Hi J3-33Lo J3-67 |
78 |
P8-104 |
39 |
I/O Direction |
|||
79 |
P8-106 |
40 |
I/O Data |
Hi B38,Lo B39 |
Hi P10-77,Lo P10-79 |
Hi J3-33Lo J3-67 |
80 |
P8-108 |
40 |
I/O Direction |
|||
81 |
P8-107 |
41 |
I/O Data |
Hi C0,Lo C1 |
Hi P10-80,Lo P10-78 |
Hi J4-35,Lo J4-36 |
82 |
P8-105 |
41 |
I/O Direction |
|||
83 |
P8-103 |
42 |
I/O Data |
Hi C2,Lo C3 |
Hi P10-76,Lo P10-74 |
Hi J4-37,Lo J4-38 |
84 |
P8-101 |
42 |
I/O Direction |
|||
85 |
P8-99 |
43 |
I/O Data |
Hi C4,Lo C5 |
Hi P10-72,Lo P10-70 |
Hi J4-39,Lo J4-40 |
86 |
P8-97 |
43 |
I/O Direction |
|||
87 |
P8-95 |
44 |
I/O Data |
Hi C6,Lo C7 |
Hi P10-68,Lo P10-66 |
Hi J4-41,Lo J4-42 |
88 |
P8-93 |
44 |
I/O Direction |
|||
89 |
P8-91 |
45 |
I/O Data |
Hi C8,Lo C9 |
Hi P10-64,Lo P10-62 |
Hi J4-43,Lo J4-44 |
90 |
P8-89 |
45 |
I/O Direction |
|||
91 |
P8-87 |
46 |
I/O Data |
Hi C10,Lo C11 |
Hi P10-60,Lo P10-58 |
Hi J4-45,Lo J4-46 |
92 |
P8-85 |
46 |
I/O Direction |
|||
93 |
P8-83 |
47 |
I/O Data |
Hi C12,Lo C13 |
Hi P10-56,Lo P10-54 |
Hi J4-47,Lo J4-48 |
94 |
P8-81 |
47 |
I/O Direction |
|||
95 |
P8-79 |
48 |
I/O Data |
Hi C14,Lo C15 |
Hi P10-52,Lo P10-50 |
Hi J4-49,Lo J4-50 |
96 |
P8-77 |
48 |
I/O Direction |
|||
97 |
P8-75 |
49 |
I/O Data |
Hi C16,Lo C17 |
Hi P10-48,Lo P10-46 |
Hi J4-51,Lo J4-52 |
98 |
P8-73 |
49 |
I/O Direction |
|||
99 |
P8-71 |
50 |
I/O Data |
Hi C18,Lo C19 |
Hi P10-44,Lo P10-42 |
Hi J4-53,Lo J4-54 |
100 |
P8-69 |
50 |
I/O Direction |
|||
101 |
P8-67 |
51 |
I/O Data |
Hi C20,Lo C21 |
Hi P10-40,Lo P10-38 |
Hi J4-55,Lo J4-56 |
102 |
P8-65 |
51 |
I/O Direction |
|||
103 |
P8-63 |
52 |
I/O Data |
Hi C22,Lo C23 |
Hi P10-36,Lo P10-34 |
Hi J4-57,Lo J4-58 |
104 |
P8-61 |
52 |
I/O Direction |
|||
105 |
P8-59 |
53 |
I/O Data |
Hi C24,Lo C25 |
Hi P10-32,Lo P10-30 |
Hi J4-59,Lo J4-60 |
106 |
P8-57 |
53 |
I/O Direction |
|||
107 |
P8-55 |
54 |
I/O Data |
Hi C26,Lo C27 |
Hi P10-28,Lo P10-26 |
Hi J4-61,Lo J4-62 |
108 |
P8-53 |
54 |
I/O Direction |
|||
109 |
P8-51 |
55 |
I/O Data |
Hi C28,Lo C29 |
Hi P10-24,Lo P10-22 |
Hi J4-29,Lo J4-63 |
110 |
P8-49 |
55 |
I/O Direction |
|||
111 |
P8-47 |
56 |
I/O Data |
Hi C30,Lo C31 |
Hi P10-20,Lo P10-18 |
Hi J4-30,Lo J4-64 |
112 |
P8-45 |
56 |
I/O Direction |
|||
113 |
P8-43 |
57 |
I/O Data |
Hi C32,Lo C33 |
Hi P10-16,Lo P10-14 |
Hi J4-31,Lo J4-65 |
114 |
P8-41 |
57 |
I/O Direction |
|||
115 |
P8-39 |
58 |
I/O Data |
Hi C34,Lo C35 |
Hi P10-12,Lo P10-10 |
Hi J4-32,Lo J4-66 |
116 |
P8-37 |
58 |
I/O Direction |
|||
117 |
P8-35 |
59 |
I/O Data |
Hi C36,Lo C37 |
Hi P10-8,Lo P10-6 |
Hi J4-33Lo J4-67 |
118 |
P8-33 |
59 |
I/O Direction |
|||
119 |
P8-31 |
60 |
I/O Data |
Hi C38,Lo C39 |
Hi C38,Lo C39 |
Hi J4-34,Lo J4-68 |
120 |
P8-29 |
60 |
I/O Direction |
|||
121 |
P9-79 |
61 |
I/O Data |
Hi D0,Lo D1 |
Hi P11-80,Lo P11-78 |
Hi J2-35,Lo J2-36 |
122 |
P9-77 |
61 |
I/O Direction |
|||
123 |
P9-75 |
62 |
I/O Data |
Hi D2,Lo D3 |
Hi P11-76,Lo P11-74 |
Hi J2-37,Lo J2-38 |
124 |
P9-73 |
62 |
I/O Direction |
|||
125 |
P9-71 |
63 |
I/O Data |
Hi D4,Lo D5 |
Hi P11-72,Lo P11-70 |
Hi J2-39,Lo J2-40 |
126 |
P9-69 |
63 |
I/O Direction |
|||
127 |
P9-67 |
64 |
I/O Data |
Hi D6,Lo D7 |
Hi P11-68,Lo P11-66 |
Hi J2-41,Lo J2-42 |
128 |
P9-65 |
64 |
I/O Direction |
|||
129 |
P9-63 |
65 |
I/O Data |
Hi D8,Lo D9 |
Hi P11-64,Lo P11-62 |
Hi J2-43,Lo J2-44 |
130 |
P9-61 |
65 |
I/O Direction |
|||
131 |
P9-59 |
66 |
I/O Data |
Hi D10,Lo D11 |
Hi P11-60,Lo P11-58 |
Hi J2-45,Lo J2-46 |
132 |
P9-57 |
66 |
I/O Direction |
|||
133 |
P9-55 |
67 |
I/O Data |
Hi D12,Lo D13 |
Hi P11-56,Lo P11-54 |
Hi J2-47,Lo J2-48 |
134 |
P9-53 |
67 |
I/O Direction |
|||
135 |
P9-51 |
68 |
I/O Data |
Hi D14,Lo D15 |
Hi P11-52,Lo P11-50 |
Hi J2-49,Lo J2-50 |
136 |
P9-49 |
68 |
I/O Direction |
|||
137 |
P9-47 |
69 |
I/O Data |
Hi D16,Lo D17 |
Hi P11-48,Lo P11-46 |
Hi J2-51,Lo J2-52 |
138 |
P9-45 |
69 |
I/O Direction |
|||
139 |
P9-43 |
70 |
I/O Data |
Hi D18,Lo D19 |
Hi P11-44,Lo P11-42 |
Hi J2-53,Lo J2-54 |
140 |
P9-41 |
70 |
I/O Direction |
|||
141 |
P8-39 |
71 |
I/O Data |
Hi D20,Lo D21 |
Hi P11-40,Lo P11-38 |
Hi J2-55,Lo J2-56 |
142 |
P9-37 |
71 |
I/O Direction |
|||
143 |
P9-35 |
72 |
I/O Data |
Hi D22,Lo D23 |
Hi P11-36,Lo P11-34 |
Hi J2-57,Lo J2-58 |
144 |
P9-33 |
72 |
I/O Direction |
|||
145 |
P9-31 |
73 |
I/O Data |
Hi D24,Lo D25 |
Hi P11-32,Lo P11-30 |
Hi J2-59,Lo J2-60 |
146 |
P9-29 |
73 |
I/O Direction |
|||
147 |
P9-27 |
74 |
I/O Data |
Hi D26,Lo D27 |
Hi P11-28,Lo P11-26 |
Hi J2-61,Lo J2-62 |
148 |
P9-25 |
74 |
I/O Direction |
|||
149 |
P9-23 |
75 |
I/O Data |
Hi D28,Lo D29 |
Hi P11-24,Lo P11-22 |
Hi J2-29,Lo J2-63 |
150 |
P9-21 |
75 |
I/O Direction |
|||
151 |
P9-19 |
76 |
I/O Data |
Hi D30,Lo D31 |
Hi P11-20,Lo P11-18 |
Hi J2-30,Lo J2-64 |
152 |
P9-17 |
76 |
I/O Direction |
|||
153 |
P9-15 |
77 |
I/O Data |
Hi D32,Lo D33 |
Hi P11-16,Lo P11-14 |
Hi J2-31,Lo J2-65 |
154 |
P9-13 |
77 |
I/O Direction |
|||
155 |
P9-11 |
78 |
I/O Data |
Hi D34,Lo D35 |
Hi P11-12,Lo P11-10 |
Hi J2-32,Lo J2-66 |
156 |
P9-9 |
78 |
I/O Direction |
|||
157 |
P9-7 |
79 |
I/O Data |
Hi D36,Lo D37 |
Hi P11-8,Lo P11-6 |
Hi J2-33Lo J2-67 |
158 |
P9-5 |
79 |
I/O Direction |
|||
159 |
P9-3 |
80 |
I/O Data |
Hi D38,Lo D39 |
Hi P11-4,Lo P11-2 |
Hi J2-34,Lo J2-68 |
160 |
P9-1 |
80 |
I/O Direction |
P11 Connector Pin Assignments
Connections to the GX3501 are made via 68-pin VHDCI male plug connector. Shielded cables with matching connectors are available from Marvin Test Solutions.
Pin # |
Function |
Pin |
Function |
Pin # |
Function |
Pin # |
Function |
1 |
GND |
18 |
GND |
35 |
I/O 0 |
52 |
NC |
2 |
GND |
19 |
GND |
36 |
NC |
53 |
I/O 13 |
3 |
GND |
20 |
GND |
37 |
I/O 1 |
54 |
NC |
4 |
GND |
21 |
GND |
38 |
NC |
55 |
I/O 13 |
5 |
GND |
22 |
GND |
39 |
I/O 2 |
56 |
NC |
6 |
GND |
23 |
GND |
40 |
NC |
57 |
I/O 13 |
7 |
GND |
24 |
GND |
41 |
I/O 3 |
58 |
NC |
8 |
GND |
25 |
GND |
42 |
NC |
59 |
I/O 13 |
9 |
GND |
26 |
GND |
43 |
I/O 4 |
60 |
NC |
10 |
GND |
27 |
5 V UUT |
44 |
NC |
61 |
I/O 13 |
11 |
GND |
28 |
5 V UUT |
45 |
I/O 5 |
62 |
NC |
12 |
GND |
29 |
I/O 14 |
46 |
NC |
63 |
NC |
13 |
GND |
30 |
I/O 15 |
47 |
I/O 6 |
64 |
NC |
14 |
GND |
31 |
I/O 16 |
48 |
NC |
65 |
NC |
15 |
GND |
32 |
I/O 17 |
49 |
I/O 7 |
66 |
NC |
16 |
GND |
33 |
I/O 18 |
50 |
NC |
67 |
NC |
17 |
GND |
34 |
I/O 19 |
51 |
I/O 8 |
68 |
NC |
GX3601 J1 Flex IO Bank A Connector
Pin # |
Function |
Pin |
Function |
Pin # |
Function |
Pin # |
Function |
1 |
GND |
18 |
GND |
35 |
I/O 20 |
52 |
NC |
2 |
GND |
19 |
GND |
36 |
NC |
53 |
I/O 29 |
3 |
GND |
20 |
GND |
37 |
I/O 21 |
54 |
NC |
4 |
GND |
21 |
GND |
38 |
NC |
55 |
I/O 30 |
5 |
GND |
22 |
GND |
39 |
I/O 22 |
56 |
NC |
6 |
GND |
23 |
GND |
40 |
NC |
57 |
I/O 31 |
7 |
GND |
24 |
GND |
41 |
I/O 23 |
58 |
NC |
8 |
GND |
25 |
GND |
42 |
NC |
59 |
I/O 32 |
9 |
GND |
26 |
GND |
43 |
I/O 24 |
60 |
NC |
10 |
GND |
27 |
5 V UUT |
44 |
NC |
61 |
I/O 33 |
11 |
GND |
28 |
5 V UUT |
45 |
I/O 25 |
62 |
NC |
12 |
GND |
29 |
I/O 34 |
46 |
NC |
63 |
NC |
13 |
GND |
30 |
I/O 35 |
47 |
I/O 26 |
64 |
NC |
14 |
GND |
31 |
I/O 36 |
48 |
NC |
65 |
NC |
15 |
GND |
32 |
I/O 37 |
49 |
I/O 27 |
66 |
NC |
16 |
GND |
33 |
I/O 38 |
50 |
NC |
67 |
NC |
17 |
GND |
34 |
I/O 39 |
51 |
I/O 28 |
68 |
NC |
GX3601 J3 Flex IO Bank B Connector
Pin # |
Function |
Pin |
Function |
Pin # |
Function |
Pin # |
Function |
1 |
GND |
18 |
GND |
35 |
I/O 40 |
52 |
NC |
2 |
GND |
19 |
GND |
36 |
NC |
53 |
I/O 49 |
3 |
GND |
20 |
GND |
37 |
I/O 41 |
54 |
NC |
4 |
GND |
21 |
GND |
38 |
NC |
55 |
I/O 50 |
5 |
GND |
22 |
GND |
39 |
I/O 42 |
56 |
NC |
6 |
GND |
23 |
GND |
40 |
NC |
57 |
I/O 51 |
7 |
GND |
24 |
GND |
41 |
I/O 43 |
58 |
NC |
8 |
GND |
25 |
GND |
42 |
NC |
59 |
I/O 52 |
9 |
GND |
26 |
GND |
43 |
I/O 44 |
60 |
NC |
10 |
GND |
27 |
5 V UUT |
44 |
NC |
61 |
I/O 53 |
11 |
GND |
28 |
5 V UUT |
45 |
I/O 45 |
62 |
NC |
12 |
GND |
29 |
I/O 54 |
46 |
NC |
63 |
NC |
13 |
GND |
30 |
I/O 55 |
47 |
I/O 46 |
64 |
NC |
14 |
GND |
31 |
I/O 56 |
48 |
NC |
65 |
NC |
15 |
GND |
32 |
I/O 57 |
49 |
I/O 47 |
66 |
NC |
16 |
GND |
33 |
I/O 58 |
50 |
NC |
67 |
NC |
17 |
GND |
34 |
I/O 59 |
51 |
I/O 48 |
68 |
NC |
GX3601 J4 Flex IO Bank C Connector
Pin # |
Function |
Pin |
Function |
Pin # |
Function |
Pin # |
Function |
1 |
GND |
18 |
GND |
35 |
I/O 60 |
52 |
NC |
2 |
GND |
19 |
GND |
36 |
NC |
53 |
I/O 69 |
3 |
GND |
20 |
GND |
37 |
I/O 61 |
54 |
NC |
4 |
GND |
21 |
GND |
38 |
NC |
55 |
I/O 70 |
5 |
GND |
22 |
GND |
39 |
I/O 62 |
56 |
NC |
6 |
GND |
23 |
GND |
40 |
NC |
57 |
I/O 71 |
7 |
GND |
24 |
GND |
41 |
I/O 63 |
58 |
NC |
8 |
GND |
25 |
GND |
42 |
NC |
59 |
I/O 72 |
9 |
GND |
26 |
GND |
43 |
I/O 64 |
60 |
NC |
10 |
GND |
27 |
5 V UUT |
44 |
NC |
61 |
I/O 73 |
11 |
GND |
28 |
5 V UUT |
45 |
I/O 65 |
62 |
NC |
12 |
GND |
29 |
I/O 74 |
46 |
NC |
63 |
NC |
13 |
GND |
30 |
I/O 75 |
47 |
I/O 66 |
64 |
NC |
14 |
GND |
31 |
I/O 76 |
48 |
NC |
65 |
NC |
15 |
GND |
32 |
I/O 77 |
49 |
I/O 67 |
66 |
NC |
16 |
GND |
33 |
I/O 78 |
50 |
NC |
67 |
NC |
17 |
GND |
34 |
I/O 79 |
51 |
I/O 68 |
68 |
NC |
GX3601 J2 Flex IO Bank D Connector
Connections to the GX3509, GX510 and GX3511 are made with 68-pin VHDCI male plug connector. Shielded cables with matching connectors are available from Marvin Test Solutions.
Pin # |
Function |
Pin |
Function |
Pin # |
Function |
Pin # |
Function |
1 |
GND |
18 |
GND |
35 |
I/O 0+ |
52 |
I/O 8- |
2 |
GND |
19 |
GND |
36 |
I/O 0- |
53 |
I/O 9+ |
3 |
GND |
20 |
GND |
37 |
I/O 1+ |
54 |
I/O 9- |
4 |
GND |
21 |
GND |
38 |
I/O 1- |
55 |
I/O 10+ |
5 |
GND |
22 |
GND |
39 |
I/O 2+ |
56 |
I/O 10- |
6 |
GND |
23 |
GND |
40 |
I/O 2- |
57 |
I/O 11+ |
7 |
GND |
24 |
GND |
41 |
I/O 3+ |
58 |
I/O 11- |
8 |
GND |
25 |
GND |
42 |
I/O 3- |
59 |
I/O 12+ |
9 |
GND |
26 |
GND |
43 |
I/O 4+ |
60 |
I/O 12- |
10 |
GND |
27 |
5 V UUT |
44 |
I/O 4- |
61 |
I/O 13+ |
11 |
GND |
28 |
5 V UUT |
45 |
I/O 5+ |
62 |
I/O 13- |
12 |
GND |
29 |
I/O 14+ |
46 |
I/O 5- |
63 |
I/O 14- |
13 |
GND |
30 |
I/O 15+ |
47 |
I/O 6+ |
64 |
I/O 15- |
14 |
GND |
31 |
I/O 16+ |
48 |
I/O 6- |
65 |
I/O 16- |
15 |
GND |
32 |
I/O 17+ |
49 |
I/O 7+ |
66 |
I/O 17- |
16 |
GND |
33 |
I/O 18+ |
50 |
I/O 7- |
67 |
I/O 18- |
17 |
GND |
34 |
I/O 19+ |
51 |
I/O 8+ |
68 |
I/O 19- |
GX3609, GX3610, GX3611 J1 Flex IO Bank A Connector
Pin # |
Function |
Pin |
Function |
Pin # |
Function |
Pin # |
Function |
1 |
GND |
18 |
GND |
35 |
I/O 20+ |
52 |
I/O 28- |
2 |
GND |
19 |
GND |
36 |
I/O 20- |
53 |
I/O 29+ |
3 |
GND |
20 |
GND |
37 |
I/O 21+ |
54 |
I/O 29- |
4 |
GND |
21 |
GND |
38 |
I/O 21- |
55 |
I/O 30+ |
5 |
GND |
22 |
GND |
39 |
I/O 22+ |
56 |
I/O 30- |
6 |
GND |
23 |
GND |
40 |
I/O 22- |
57 |
I/O 31+ |
7 |
GND |
24 |
GND |
41 |
I/O 23+ |
58 |
I/O 31- |
8 |
GND |
25 |
GND |
42 |
I/O 23- |
59 |
I/O 32+ |
9 |
GND |
26 |
GND |
43 |
I/O 24+ |
60 |
I/O 32- |
10 |
GND |
27 |
5 V UUT |
44 |
I/O 24- |
61 |
I/O 33+ |
11 |
GND |
28 |
5 V UUT |
45 |
I/O 25+ |
62 |
I/O 33- |
12 |
GND |
29 |
I/O 34+ |
46 |
I/O 25- |
63 |
I/O 34- |
13 |
GND |
30 |
I/O 35+ |
47 |
I/O 26+ |
64 |
I/O 35- |
14 |
GND |
31 |
I/O 36+ |
48 |
I/O 26- |
65 |
I/O 36- |
15 |
GND |
32 |
I/O 37+ |
49 |
I/O 27+ |
66 |
I/O 37- |
16 |
GND |
33 |
I/O 38+ |
50 |
I/O 27- |
67 |
I/O 38- |
17 |
GND |
34 |
I/O 39+ |
51 |
I/O 28+ |
68 |
I/O 39- |
GX3609, GX3610, GX3611 J3 Flex IO Bank B Connector
Pin # |
Function |
Pin |
Function |
Pin # |
Function |
Pin # |
Function |
1 |
GND |
18 |
GND |
35 |
I/O 40+ |
52 |
I/O 48- |
2 |
GND |
19 |
GND |
36 |
I/O 40- |
53 |
I/O 49+ |
3 |
GND |
20 |
GND |
37 |
I/O 41+ |
54 |
I/O 49- |
4 |
GND |
21 |
GND |
38 |
I/O 41- |
55 |
I/O 50+ |
5 |
GND |
22 |
GND |
39 |
I/O 42+ |
56 |
I/O 50- |
6 |
GND |
23 |
GND |
40 |
I/O 42- |
57 |
I/O 51+ |
7 |
GND |
24 |
GND |
41 |
I/O 43+ |
58 |
I/O 51- |
8 |
GND |
25 |
GND |
42 |
I/O 43- |
59 |
I/O 52+ |
9 |
GND |
26 |
GND |
43 |
I/O 44+ |
60 |
I/O 52- |
10 |
GND |
27 |
5 V UUT |
44 |
I/O 44- |
61 |
I/O 53+ |
11 |
GND |
28 |
5 V UUT |
45 |
I/O 45+ |
62 |
I/O 53- |
12 |
GND |
29 |
I/O 54+ |
46 |
I/O 45- |
63 |
I/O 54- |
13 |
GND |
30 |
I/O 55+ |
47 |
I/O 46+ |
64 |
I/O 55- |
14 |
GND |
31 |
I/O 56+ |
48 |
I/O 46- |
65 |
I/O 56- |
15 |
GND |
32 |
I/O 57+ |
49 |
I/O 47+ |
66 |
I/O 57- |
16 |
GND |
33 |
I/O 58+ |
50 |
I/O 47- |
67 |
I/O 58- |
17 |
GND |
34 |
I/O 59+ |
51 |
I/O 48+ |
68 |
I/O 59- |
GX3609, GX3510, GX3611 J4 Flex IO Bank C Connector
Pin # |
Function |
Pin |
Function |
Pin # |
Function |
Pin # |
Function |
1 |
GND |
18 |
GND |
35 |
I/O 60+ |
52 |
I/O 68- |
2 |
GND |
19 |
GND |
36 |
I/O 60- |
53 |
I/O 69+ |
3 |
GND |
20 |
GND |
37 |
I/O 61+ |
54 |
I/O 69- |
4 |
GND |
21 |
GND |
38 |
I/O 61- |
55 |
I/O 70+ |
5 |
GND |
22 |
GND |
39 |
I/O 62+ |
56 |
I/O 70- |
6 |
GND |
23 |
GND |
40 |
I/O 62- |
57 |
I/O 71+ |
7 |
GND |
24 |
GND |
41 |
I/O 63+ |
58 |
I/O 71- |
8 |
GND |
25 |
GND |
42 |
I/O 63- |
59 |
I/O 72+ |
9 |
GND |
26 |
GND |
43 |
I/O 64+ |
60 |
I/O 72- |
10 |
GND |
27 |
5 V UUT |
44 |
I/O 64- |
61 |
I/O 73+ |
11 |
GND |
28 |
5 V UUT |
45 |
I/O 65+ |
62 |
I/O 73- |
12 |
GND |
29 |
I/O 74+ |
46 |
I/O 65- |
63 |
I/O 74- |
13 |
GND |
30 |
I/O 75+ |
47 |
I/O 66+ |
64 |
I/O 75- |
14 |
GND |
31 |
I/O 76+ |
48 |
I/O 66- |
65 |
I/O 76- |
15 |
GND |
32 |
I/O 77+ |
49 |
I/O 67+ |
66 |
I/O 77- |
16 |
GND |
33 |
I/O 78+ |
50 |
I/O 67- |
67 |
I/O 78- |
17 |
GND |
34 |
I/O 79+ |
51 |
I/O 68+ |
68 |
I/O 79- |
GX3609, GX3610, GX3611 J2 Flex IO Bank D Connector
Use the GXFPGA driver GxFpgaPioxxx functions to program the PIO (GX3501, GX3509, GX3510 and GX3511) boards. The functions are described in details in Function Reference section. Some of the functions are also available from the software front panel.
Number of Channels |
80 I/O signals. Direction is configurable by software on a per pin basis. |
Logic Family |
TTL or LVTTL, 5 volt tolerant inputs;Each group of 40 channels can be jumper configured to support TTL or LVTTL levels. |
Output Current |
+/- 50 mA, sink or source. |
Input Leakage Current |
+/- 5 uA. |
Power On State |
All channels are configured as inputs. |
Input Protection |
Overvoltage: -0.5 V to 6.5 V (input). |
Number of Channels |
80 I/O signals. Direction is configurable by software on a per pin basis. |
Logic Family |
Differential TTL, RS-485 compatible. |
Data Rate |
35 Mbps (Max.) |
Driver Output Current |
+/- 60 mA (sink or source) (Max.) |
Differential Output Voltage |
1.5V min, 6V max (no load). |
Receiver Input Current |
+ 20 uA / -100 uA. |
Differential Input Voltage |
+/- 12V (Max.) |
Power On State |
All channels are configured as inputs. |
Number of Channels |
80 I/O signals. Direction is configurable by software on a per pin basis. |
Logic Family |
M- LVDS. Type 2 receiver. |
Data Rate |
200 Mbps (Max.) |
Differential Output Voltage |
480 mV min, 650 mV max. |
Differential Input Voltage Threshold |
150 mV max (positive going input).50 mV max (negative going input). |
Absolute Maximum Input Voltage Range |
-1.8V to 4V. |
Power On State |
All channels are configured as inputs. |
Number of Channels |
80 I/O signals. Direction is configurable by software on a per pin basis. |
Logic Family |
LVDS, compliant with TIA/EIA-644 devices. |
Differential Channel Termination |
100 ohms. |
Data Rate |
400 Mbps (Max.) |
Differential Output Voltage |
247 mV (min); 454 mV (Max), Rload = 50Ω. |
Differential Input Voltage Threshold |
50 mV max (positive going input).-50 mV max (negative going input). |
Absolute Maximum Input Voltage Range |
-0.5V to 4V. |
Power On State |
All channels are configured as inputs. |